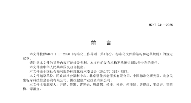
2025年12月26日,民政部社会福利中心牵头研制的《养老机构服务信息公开指南》行业标准(MZ/T241—2025)发布实施。这是首部聚焦养老机构服务信息公开的行业标准,标志着养老机构如何公开服务信息、公开哪些服务信息有了“标准化操作指南”,给养老机构立了“硬规矩”,也给老年人家庭送了“定心丸”。
《养老机构服务信息公开指南》以国家标准《服务信息公开规范》(GB/T 34417-2017)为基本遵循,针对养老服务信息公开存在表述模糊、有效信息少、载体不规范导致公信力缺失等问题,确立了养老机构服务信息公开的基本原则、内容、方式、程序及评价改进,旨在将养老服务行业政务公开和质量信息公开等政策要求,转化为可操作、可执行、可评价的具体规范,对于增强养老服务的透明度、保障老年人的知情权、提升养老服务效能具有重要意义。
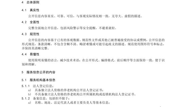
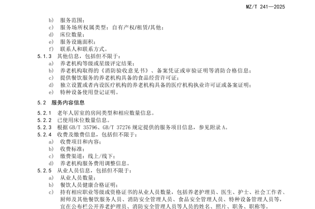
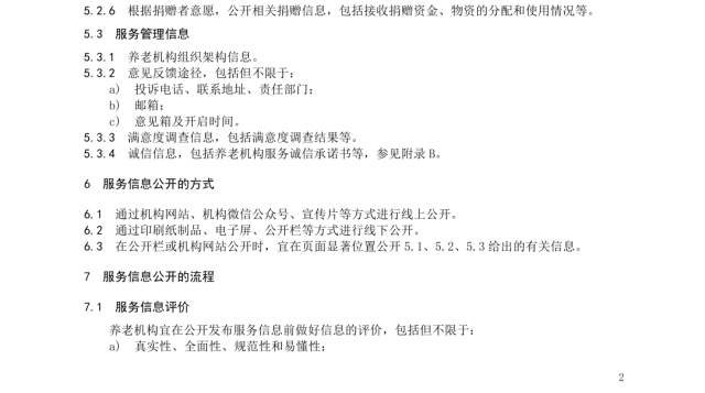
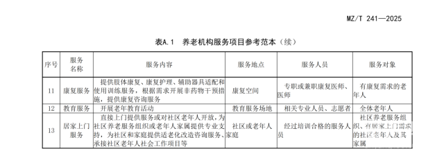
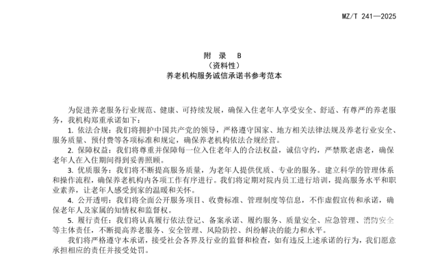
该标准明确要求养老机构全面、真实、规范、通俗易懂公开机构基本资质、居室床位情况、服务项目明细、收费缴费标准、从业人员资质、捐赠使用情况、服务满意度等信息,有助于在养老服务市场形成主动公开、规范经营、提升服务质量的良性循环,让市场主体无需再纠结“该公开什么”。同时还配套了养老机构服务提供表参考范本、诚信承诺书参考范本和公开内容清单,构建起“原则+内容+工具”的完整体系,推动养老服务可感可及、明白消费,实现全国一把尺子量到底。
老年人及家属,在选择养老机构时,拿着标准“清单”当“体检表”,逐项核对机构的关键信息——比如收费有没有明细、床位是否符合需求、工作人员是否持证上岗等,就可以了解掌握养老机构的服务质量和管理水平,从而维护自身的知情权、选择权,让入住机构“不踩坑、更放心”。标准还为各级民政部门开展日常监督检查和等级评定提供参考,确保监管有章可循,有据可依。
下一步,民政部社会福利中心将加大宣传力度、丰富宣传形式,面向养老机构和养老从业人员开展系统化培训,扎实开展标准宣传贯彻工作,助力养老机构用信息公开不断提升服务水平。





















(来源:社会福利中心)
本文已标注来源和出处,版权归原作者所有,如有侵权,请联系我们。









发表评论:
请遵守《用户条款及隐私协议》